道路交通安全事关人民群众生命财产安全,也是应急管理领域事故灾难防控的核心环节。2026年2月,公安部正式发布《机动车驾驶人疲劳驾驶认定规则》(GA/T2372-2026),新规将于6月1日起在全国范围内正式实施,相关内容受到社会各界广泛关注。
三维认定体系精准锁定疲劳驾驶行为
过往,我国疲劳驾驶的核心认定标准以“连续驾驶机动车超过4小时未停车休息或者停车休息时间少于20分钟”为主,单一的时长判定难以覆盖复杂的驾驶场景。此次新规构建了“驾驶行为+生理状态+生活轨迹”三维综合认定体系,实现了对疲劳驾驶行为的全场景、精细化规范,同时针对客运机动车驾驶人设定了更严格的管理要求。
驾驶行为维度
连续驾驶机动车超过4小时未停车休息或停车休息时间少于20分钟。
客运机动车驾驶人于22:00至次日6:00连续驾驶超过2小时未休息或休息时间少于20分钟。
客运机动车驾驶人24小时内累计驾驶时间超过8小时。
新规中的客运机动车驾驶人指从事道路旅客运输经营活动的机动车驾驶人,这也意味着,网约车司机、出租车司机、客车司机等群体都适用于新规疲劳驾驶认定的范围。
生理状态维度
交通事故发生前10分钟内,驾驶员双眼完全闭合≥2秒或疲劳程度脑电波特征判断数值小于30。
交通事故发生后,交警对机动车驾驶人询问/讯问结果证实其处于精神难以集中或精神恍惚、困倦等状态仍驾驶车辆。

图源:央视新闻客户端
生活轨迹维度
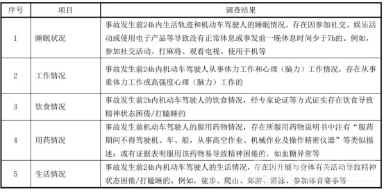
交警对机动车驾驶人驾驶车辆出发前睡眠状况和工作、饮食、用药、生活等情况进行调查,证实存在下表中列举的一项或多项调查结果的。

图源:央视新闻客户端
高频交通安全风险警示
除疲劳驾驶外,“开门杀”、分心驾驶、开斗气车等不良驾驶习惯,也是道路交通事故的高频诱因。
(一)“开门杀”藏着大风险
“开门杀”是驾乘人员停车后未观察周边环境贸然打开车门,碰撞过往非机动车、行人引发的交通事故,看似日常的开门动作,稍有疏忽便可能造成无法挽回的后果。
2025年北京市顺义区一起相关事故中,驾驶人赵某在设有禁停标志的非机动车道违法停车,在未观察后方情况的前提下开启车门,撞倒正常行驶的电动车驾驶人张某,导致张某特重型颅脑损伤,经抢救无效死亡。交管部门认定赵某承担此次事故的全部责任,检察机关以交通肇事罪对其提起公诉,最终赵某因犯交通肇事罪,被判处有期徒刑一年二个月。
在此提示,驾乘人员下车前务必充分观察车辆周边及后方来车、行人情况,优先采用荷式开门法、两段式开门法规范开门;驾驶人停车时不得违法占用非机动车道,需提前提醒乘车人观察周边环境,从右侧车门下车。非机动车及行人途经路边停放的车辆时,应保持足够的横向安全距离,提前减速,防范车门突然开启的风险。
(二)自觉规避、坚决杜绝的不良驾驶习惯
分心驾驶:开车时看手机、刷视频、回消息、低头捡物品等行为,会导致驾驶人反应延迟,大幅提升事故发生风险;
跟车过近:跟车距离不足会使前车紧急制动时,后车缺乏足够的反应时间和缓冲距离,是引发追尾事故的主要诱因;
忽视车辆盲区:机动车车头、车尾、A柱、后视镜、内轮差等位置均存在视觉盲区,是威胁行人、非机动车驾驶人安全的重要风险点;
滥用远光灯:远光灯强光会对向车辆驾驶人造成视觉障碍甚至瞬间致盲,会车、近距离跟车时违规使用远光灯,极易引发对向碰撞、追尾事故;
开斗气车:因情绪波动实施强行变道、强行超车、违法抢行等行为,会丧失对行车风险的正常预判能力,极易引发恶性交通事故;
不规范使用转向灯:转弯、变道、超车、掉头时不按规定提前开启转向灯,会严重干扰正常交通秩序,易引发刮擦、碰撞事故;
抢黄灯:黄灯亮起时加速抢行,极易与横向通行的车辆、行人发生碰撞,是路口交通事故的主要诱因之一;
酒驾、毒驾、超员、超速:此类严重交通违法行为,是重特大道路交通事故的重要诱因,始终是公安交管部门、应急管理部门重点监管和专项整治的交通违法行为。

《中华人民共和国刑法》
第一百三十三条违反交通运输管理法规,因而发生重大事故,致人重伤、死亡或者使公私财产遭受重大损失的,处三年以下有期徒刑或者拘役;交通运输肇事后逃逸或者有其他特别恶劣情节的,处三年以上七年以下有期徒刑;因逃逸致人死亡的,处七年以上有期徒刑。
第一百三十三条之一在道路上驾驶机动车,有下列情形之一的,处拘役,并处罚金:(一)追逐竞驶,情节恶劣的;(二)醉酒驾驶机动车的;(三)从事校车业务或者旅客运输,严重超过额定乘员载客,或者严重超过规定时速行驶的;(四)违反危险化学品安全管理规定运输危险化学品,危及公共安全的。机动车所有人、管理人对前款第三项、第四项行为负有直接责任的,依照前款的规定处罚。有前两款行为,同时构成其他犯罪的,依照处罚较重的规定定罪处罚。
第一百三十三条之二对行驶中的公共交通工具的驾驶人员使用暴力或者抢控驾驶操纵装置,干扰公共交通工具正常行驶,危及公共安全的,处一年以下有期徒刑、拘役或者管制,并处或者单处罚金。前款规定的驾驶人员在行驶的公共交通工具上擅离职守,与他人互殴或者殴打他人,危及公共安全的,依照前款的规定处罚。有前两款行为,同时构成其他犯罪的,依照处罚较重的规定定罪处罚。
《中华人民共和国道路交通安全法》
第二十二条机动车驾驶人应当遵守道路交通安全法律、法规的规定,按照操作规范安全驾驶、文明驾驶。饮酒、服用国家管制的精神药品或者麻醉药品,或者患有妨碍安全驾驶机动车的疾病,或者过度疲劳影响安全驾驶的,不得驾驶机动车。任何人不得强迫、指使、纵容驾驶人违反道路交通安全法律、法规和机动车安全驾驶要求驾驶机动车。
第四十二条机动车上道路行驶,不得超过限速标志标明的最高时速。在没有限速标志的路段,应当保持安全车速。夜间行驶或者在容易发生危险的路段行驶,以及遇有沙尘、冰雹、雨、雪、雾、结冰等气象条件时,应当降低行驶速度。
第四十三条同车道行驶的机动车,后车应当与前车保持足以采取紧急制动措施的安全距离。有下列情形之一的,不得超车:(一)前车正在左转弯、掉头、超车的;(二)与对面来车有会车可能的;(三)前车为执行紧急任务的警车、消防车、救护车、工程救险车的;(四)行经铁路道口、交叉路口、窄桥、弯道、陡坡、隧道、人行横道、市区交通流量大的路段等没有超车条件的。
第五十一条机动车行驶时,驾驶人、乘坐人员应当按规定使用安全带,摩托车驾驶人及乘坐人员应当按规定佩戴安全头盔。
第五十六条机动车应当在规定地点停放。禁止在人行道上停放机动车;但是,依照本法第三十三条规定施划的停车泊位除外。在道路上临时停车的,不得妨碍其他车辆和行人通行。
第七十条在道路上发生交通事故,车辆驾驶人应当立即停车,保护现场;造成人身伤亡的,车辆驾驶人应当立即抢救受伤人员,并迅速报告执勤的交通警察或者公安机关交通管理部门。因抢救受伤人员变动现场的,应当标明位置。乘车人、过往车辆驾驶人、过往行人应当予以协助。在道路上发生交通事故,未造成人身伤亡,当事人对事实及成因无争议的,可以即行撤离现场,恢复交通,自行协商处理损害赔偿事宜;不即行撤离现场的,应当迅速报告执勤的交通警察或者公安机关交通管理部门。在道路上发生交通事故,仅造成轻微财产损失,并且基本事实清楚的,当事人应当先撤离现场再进行协商处理。
《中华人民共和国道路交通安全法实施条例》
第六十二条驾驶机动车不得有下列行为:(一)在车门、车厢没有关好时行车;(二)在机动车驾驶室的前后窗范围内悬挂、放置妨碍驾驶人视线的物品;(三)拨打接听手持电话、观看电视等妨碍安全驾驶的行为;(四)下陡坡时熄火或者空挡滑行;(五)向道路上抛撒物品;(六)驾驶摩托车手离车把或者在车把上悬挂物品;(七)连续驾驶机动车超过4小时未停车休息或者停车休息时间少于20分钟;(八)在禁止鸣喇叭的区域或者路段鸣喇叭。
第六十三条机动车在道路上临时停车,应当遵守下列规定:(一)在设有禁停标志、标线的路段,在机动车道与非机动车道、人行道之间设有隔离设施的路段以及人行横道、施工地段,不得停车;(二)交叉路口、铁路道口、急弯路、宽度不足4米的窄路、桥梁、陡坡、隧道以及距离上述地点50米以内的路段,不得停车;(三)公共汽车站、急救站、加油站、消防栓或者消防队(站)门前以及距离上述地点30米以内的路段,除使用上述设施的以外,不得停车;(四)车辆停稳前不得开车门和上下人员,开关车门不得妨碍其他车辆和行人通行;(五)路边停车应当紧靠道路右侧,机动车驾驶人不得离车,上下人员或者装卸物品后,立即驶离;(六)城市公共汽车不得在站点以外的路段停车上下乘客。
第七十五条行人横过机动车道,应当从行人过街设施通过;没有行人过街设施的,应当从人行横道通过;没有人行横道的,应当观察来往车辆的情况,确认安全后直行通过,不得在车辆临近时突然加速横穿或者中途倒退、折返。
第七十六条乘坐机动车应当遵守下列规定:(一)不得在机动车道上拦乘机动车;(二)在机动车道上不得从机动车左侧上下车;(三)开关车门不得妨碍其他车辆和行人通行;(四)机动车行驶中,不得干扰驾驶,不得将身体任何部分伸出车外,不得跳车;(五)乘坐两轮摩托车应当正向骑坐。
《中华人民共和国突发事件应对法》
第二条本法所称突发事件,是指突然发生,造成或者可能造成严重社会危害,需要采取应急处置措施予以应对的自然灾害、事故灾难、公共卫生事件和社会安全事件。突发事件的预防与应急准备、监测与预警、应急处置与救援、事后恢复与重建等应对活动,适用本法。《中华人民共和国传染病防治法》等有关法律对突发公共卫生事件应对作出规定的,适用其规定。有关法律没有规定的,适用本法。
第十一条所有单位和个人有义务预防突发事件的发生,配合人民政府及其有关部门依法采取的突发事件应对措施,参与应急救援,共同维护社会稳定。发生突发事件的单位应当立即采取措施控制事态发展,组织开展应急救援和处置工作,及时向所在地县级人民政府或者有关主管部门报告;对本单位造成的危害,依法承担相应责任。
第二十二条所有单位应当建立健全安全管理制度,定期检查本单位各项安全防范措施的落实情况,及时消除事故隐患;掌握并及时处理本单位存在的可能引发社会安全事件的问题,防止矛盾激化和事态扩大;对本单位可能发生的突发事件和采取安全防范措施的情况,应当按照规定及时向所在地人民政府或者人民政府有关部门报告。
第五十条受到自然灾害危害或者发生事故灾难、公共卫生事件的单位,应当立即组织本单位应急救援队伍和工作人员营救受害人员,疏散、撤离、安置受到威胁的人员,控制危险源,标明危险区域,封锁危险场所,并采取其他防止危害扩大的必要措施,同时向所在地县级人民政府报告;对因本单位的问题引发的或者主体是本单位人员的社会安全事件,有关单位应当按照规定上报情况,并迅速派出负责人赶赴现场开展劝解、疏导工作。突发事件发生地的其他单位应当服从人民政府发布的决定、命令,配合人民政府采取的应急处置措施,做好本单位的应急救援工作,并积极组织人员参加所在地的应急救援和处置工作。
第五十一条突发事件发生地的公民应当服从人民政府、居民委员会、村民委员会或者所属单位的指挥和安排,配合人民政府采取的应急处置措施,积极参加应急救援工作,协助维护社会秩序。
第七十一条单位或者个人违反本法规定,不服从所在地人民政府及其有关部门发布的决定、命令或者不配合其依法采取的措施,构成违反治安管理行为的,由公安机关依法给予处罚。
第七十二条单位或者个人违反本法规定,导致突发事件发生或者危害扩大,给他人人身、财产造成损害的,依法承担民事责任。
第七十三条违反本法规定,构成犯罪的,依法追究刑事责任。
6月1日,《机动车驾驶人疲劳驾驶认定规则》将正式实施,这既是对道路交通安全管理标准的细化完善,也是对每一位交通参与者生命安全的守护。道路千万条,安全第一条。自觉遵守道路交通安全法律法规,主动学习交通安全与应急处置知识,摒弃不良驾驶习惯,共同筑牢道路交通安全防线,守护平安出行路。
转自:应急普法
本文内容由互联网用户自发贡献,该文观点仅代表作者本人。如发现本站有涉嫌抄袭侵权/违法违规的内容,请发送邮件至 203304862@qq.com
本文链接:https://www.jinnalai.com/jingyan/820359.html
