
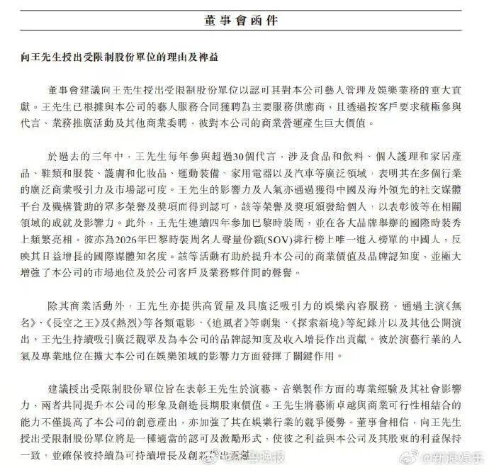
据乐华娱乐25日公开的董事会函件,公司建议有条件向王一博授出股份奖励:旨在认可及奖励其对集团业务做出的卓越贡献,寻求维持与王一博的长期合作。董事会认为,挽留王一博带来的长期稳定性及可持续表现超过对少数股东的最小摊薄影响,更好符合全体股东的整体利益。





近期媒体报道:
3月19日晚,乐华娱乐通过微博发布声明,称近期公司发现多个网络用户通过境内外网站,传播有关侵犯公司旗下艺人王一博人格权的信息,发布不实言论,影响恶劣。乐华娱乐表示,相关主体恶意发布不实言论涉嫌违法,公司对该违法行为已采取报警、民事诉讼等法律手段严肃追责。
乐华娱乐系国内知名艺人经纪公司,王一博为公司旗下核心艺人。2023年1月,乐华娱乐在港股上市。
公开信息显示,乐华娱乐今年来已多次发布相关声明,对诽谤公司艺人王一博的内容进行取证,对相关责任人进行追责。
2023年、2024年,乐华娱乐营业收入分别为7.56亿元、7.65亿元,其中,艺人管理业务的收入分别为6.63亿元、6.95亿元,占公司当期营业收入的比重分别为87.7%、90.9%。可见艺人管理业务在乐华娱乐整体经营中占据核心地位,公司另有部分收入来源于音乐IP制作及运营、泛娱乐产业。
截至2025年6月末,乐华娱乐共拥有62名签约艺人以及51名参加公司训练生计划的训练生,王一博是乐华娱乐旗下艺人中的核心。
乐华娱乐曾于2015年9月在新三板挂牌,2018年2月公司从新三板摘牌,后于2023年1月在港股上市。
王一博曾长期为乐华娱乐贡献过半收入。根据乐华娱乐招股书披露的信息,2019年至2022年前三季度,王一博为乐华娱乐带来的收入分别占同期总收入的16.8%、36.7%、49.5%及58.8%。
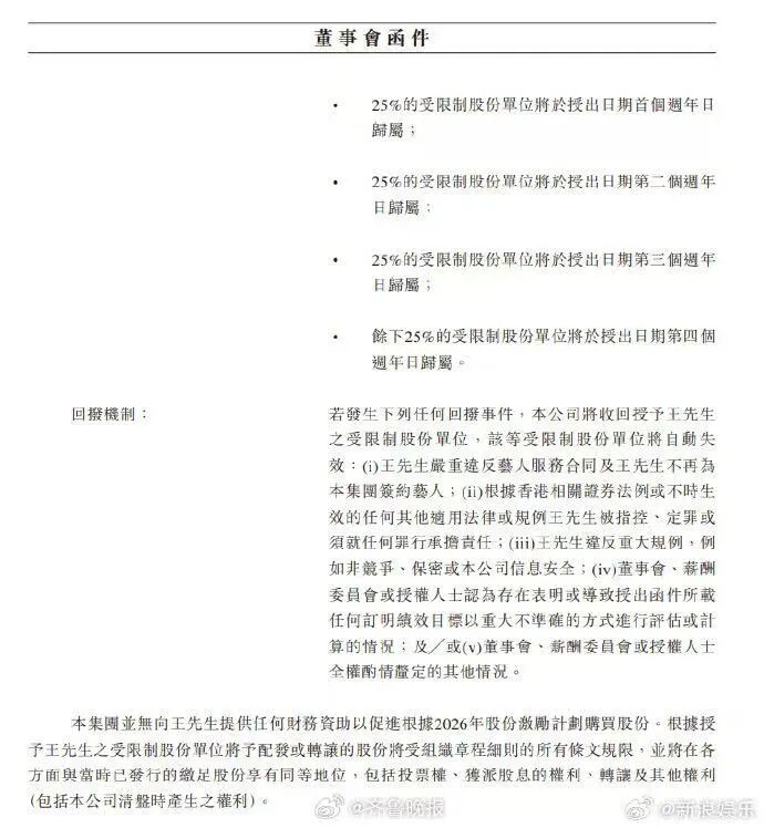
根据此前公告,王一博与乐华娱乐的艺人管理合同始于2014年10月,至2022年10月期满后续约一次,该份为期四年的合约将于2026年10月到期。
除王一博外,知名艺人韩庚也曾系乐华娱乐旗下艺人,目前乐华娱乐旗下其他艺人还包括吴宣仪、朱正廷、黄明昊、唐九洲等。
2025年上半年,乐华娱乐的收入从上年同期的3.47亿元增至4.14亿元,公司净利润从2940万元增至6110万元,主要得益于其艺人管理产生的收入增加。
来源:@齐鲁晚报 证券时报
本文内容由互联网用户自发贡献,该文观点仅代表作者本人。如发现本站有涉嫌抄袭侵权/违法违规的内容,请发送邮件至 203304862@qq.com
本文链接:https://www.jinnalai.com/yule/817944.html
